GO
QQ截图20160123105226

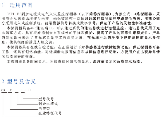
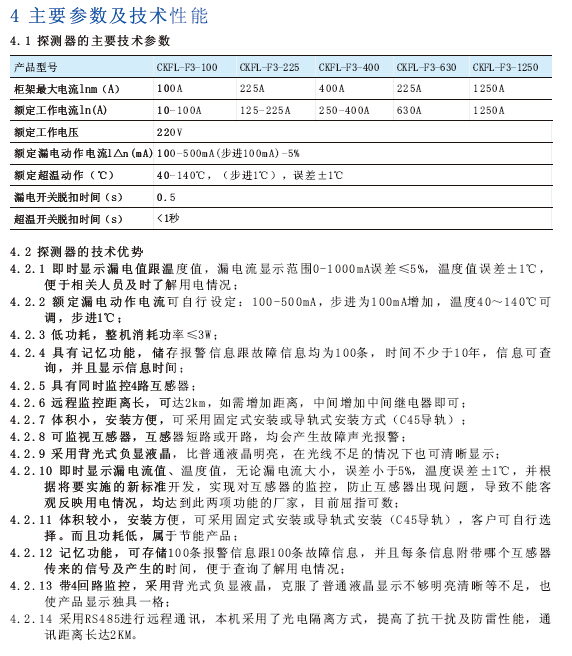
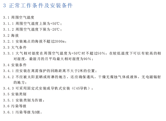
CKFL-F3剩余电流式电气火灾监控探测器

所属分类:火灾监控系列

PDF File:

在线客服

JIUYOU.COM九游娱乐(中国)官网客服1

1428967121

JIUYOU.COM九游娱乐(中国)官网客服2

2281824741